School Calendar
Summer Programs
Contact us
Downloads
VIS 國際實驗教育 高中部/國中部/小學部 G05~G12
VIS 國際實驗教育 高中部/國中部/小學部 G05~G12
News
All
Activity
Guest Speaker
Student Spotlight
VIS Family
Partner Schools
Alumni Panel
Study Abroad Seminar
Message from VIS
Virus Prevention
VIS Updates
APPLY TO VIS
About Us
About Us
The VIS Foundation
VIS at a Glance
Campuses
Chancellor's Welcome
Our Philosophy
Board of Directors
Financial Reports
Partner school
APPLY TO VIS
Admissions
Application|申請
Tuition and Fees|學雜費
Summer Program|暑期課程
Adm. Brochure|招生簡章
CIC Brochure|CIC 手冊
Scholarship|獎學金申請
SCHEDULE A CAMPUS TOUR
Academics
High School
Junior High
Faculty Members - SH
Faculty Members - JH
Advanced Placement
Alumni Destinations
High Tech Learning
International Travel
College Counseling
Honors Program
APPLY TO VIS
School Life
Discover Taipei
Educational Tour
Community Service
Club Gallery
Student Council
VIS Newsletter
VIS Spotlight
APPLY TO VIS
Videos
Partner School
PBL
Summer Program
VIS YouTube Channel
APPLY TO VIS
Junior High
Junior High
APPLY TO VIS
PBL
What is PBL?
2021 PBL Exhibition
2022 PBL Exhibition
2023 PBL Exhibition
2024 PBL Exhibition
2025 PBL Exhibition
APPLY TO VIS
Press
All
2026
2025
2024
2023
2022
2021
2020
APPLY TO VIS
School Calendar
Summer Programs
Contact us
Downloads
APPLY TO VIS
Virus Prevention
All
Activity
Guest Speaker
Student Spotlight
VIS Family
Partner Schools
Alumni Panel
Study Abroad Seminar
Message from VIS
Virus Prevention
VIS Updates
Our Program
The House System
Class at Junior High
ACCOMPLISHED WORK
AWESOME VIDEOS
VIS-JH INSTAGRAM
Our Program
Class at Junior High
Club
Workshop
Activities
PM Instagram
Team
Evidence of Success
Outstanding Results
How It Happens
Plan for College
More Information
2022
2021
2020
Team
Speakers
Evidence of Success
Outstanding Results
How It Happens
Plan for College
More Information
2023
Summer Program
SPOTLIGHT
2024
2025
2026
Virus Prevention
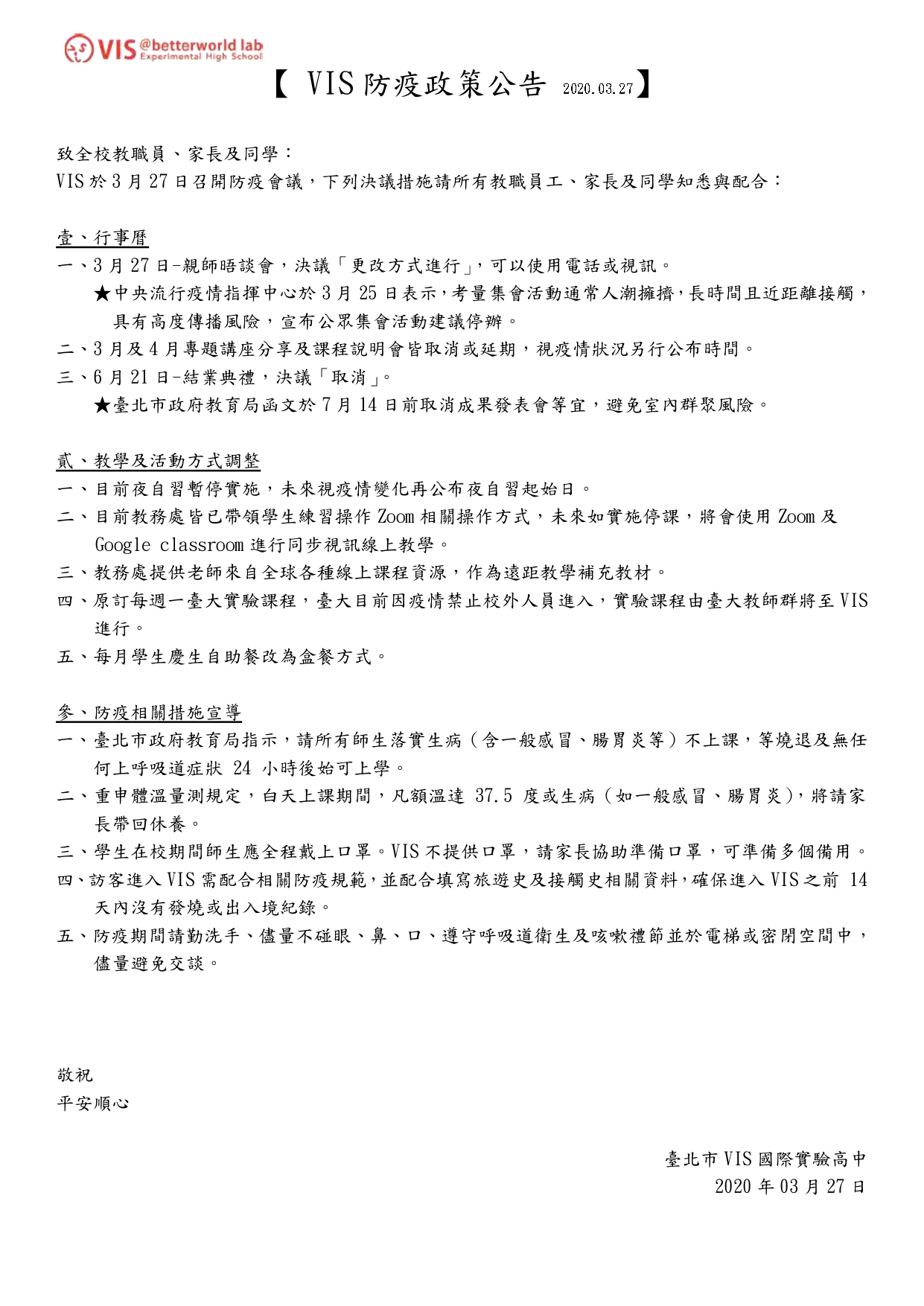
2020/03/27
open_in_new
Share
VIS防疫政策公告-1
PREVIOUS